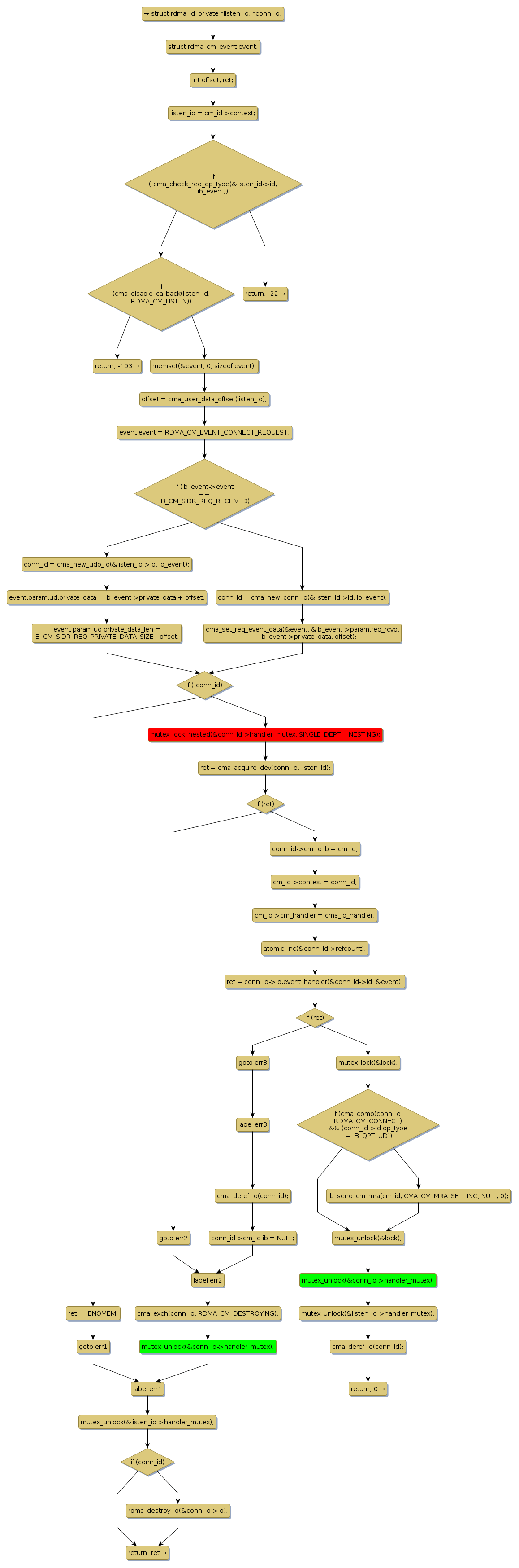
Instance Verification Kit (IVK)
mutex lock @ [34374+65+/linux-3.19-rc1/drivers/infiniband/core/cma.c]
Instance Signature: handler_mutex
|
The Matching Pair Graph:
|
|
Function Name
|
Control Flow Graph (CFG)
|
Events Flow Graph (EFG)
|
Source Correspondence
|
|
cma_req_handler
|
|
|
[33426+15+/linux-3.19-rc1/drivers/infiniband/core/cma.c]
|